Yiwei Liu, Qipeng Luo, Zhanhao Su, et al. Suppression of Myocardial HIF-1α Compromises Metabolic Adaptation and Impairs Cardiac Function in Patients with Cyanotic Congenital Heart Disease During Puberty. Circulation 2021



在本研究中,我们证明心肌HIF-1α调节适应性代谢程序,增加糖酵解和葡萄糖氧化,抑制脂肪酸氧化,以维持CH心脏中相对正常的ATP生成和心脏功能。然而,HIF-1α信号可能在青春期被IR(胰岛素)抑制,这与心脏代谢失调和心脏功能障碍有关。我们发现吡格列酮可以逆转青春期的这种不适应过程,它为心脏功能受损的青春期CCHD患者提供了一种潜在的治疗选择。
代谢重塑在心力衰竭的进展中起着重要作用。我们提供了第一个直接证据,证明糖酵解和葡萄糖氧化是维持CH心脏正常心功能的主要能量产生途径。这一发现强调了低氧条件下葡萄糖代谢对心脏能量效率的重要性;对于ATP的产生,葡萄糖比脂肪酸的氧效率更高,心肌葡萄糖使用的任何中断都可能影响代谢适应程序并损害心脏功能。因此,刺激葡萄糖的使用可能有利于减缓CCHD患者心力衰竭的进展。相反,心脏主要底物从脂肪酸转换为葡萄糖时,由于缺血性和压力超负荷心脏病引起的心力衰竭会随之进展。因此,在心力衰竭的治疗中,采用促进葡萄糖或脂肪酸使用的策略应基于特定心脏病的不同潜在病理生理过程,这表明临床实践中个体化治疗的必要性。
HIF-1α在缺氧条件下的代谢调节中起着核心作用。在急性缺氧期间,HIF-1α促进糖酵解酶的表达并抑制PDH(丙酮酸脱氢酶)活性,导致从氧化磷酸化向厌氧糖酵解的代谢转换。尽管糖酵解在产生ATP时需氧量较低,并且有利于细胞在急性缺氧下的存活,它在生成 ATP 以满足 CH 下心肌细胞的长期能量需求方面效率低下。我们的数据现在扩展了HIF-1α在CH条件下心脏代谢调节中的作用。我们发现它促进CH心脏的糖酵解和葡萄糖氧化。因此,在CH下,葡萄糖氧化可为心脏工作产生相对充足的ATP。除葡萄糖外,脂肪酸是心脏的主要燃料,但尚缺乏对心肌细胞中HIF1α调节葡萄糖和脂肪酸氧化的全面认识。本研究通过进行13C标记示踪研究和底物特异性线粒体氧化分析,我们发现CH心脏中葡萄糖氧化增加,脂肪酸氧化减少,Hif-1a在这一调节中起着重要作用,填补了这一领域的知识空白。
我们发现HIF-1α在缺氧心脏中促进葡萄糖氧化,这似乎与癌症代谢中的Warburg效应相矛盾。然而,心肌细胞在能量底物使用方面与癌细胞几乎没有相似之处。在增殖的癌细胞中,HIF1α通过提高PDK1(丙酮酸脱氢酶激酶1)来抑制PDH活性,从而限制葡萄糖氧化,并增强糖酵解作用,使其向生物合成途径转化,以维持快速增殖。相比之下,成熟的心肌细胞严重依赖脂肪酸氧化来满足心脏泵血的高能量需求。脂肪酸氧化产物可诱导PDK4的表达;因此,在CH下抑制脂肪酸氧化可能会降低其表达。此外,PDK4受到PPARα(过氧化物酶体增殖物激活受体)和PGC-1α(过氧化物酶体增殖物激活受体γ辅激活因子1α)的正调控,而HIF1α可抑制这两者表达。因此,我们的数据将这些单独的发现联系起来,并说明HIF-1α抑制CH心脏中PDK4的表达,从而增强PDH活性并促进葡萄糖氧化。PDK4可能是CH心肌细胞中调节PDH活性的主要亚型,提示未来对HIF-1α的研究应考虑不同细胞类型的特异性生理特征。
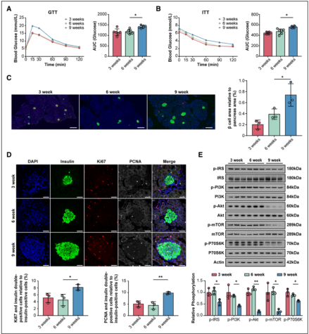
在围产期,分娩后氧的快速积累导致人类心脏中HIF-1α的显著降低,从而启动从葡萄糖到脂肪酸的代谢转换。相反,CCHD患者在出生后继续受到缺氧血液的影响,我们的研究表明这些患者在出生后维持适应性糖代谢。一旦患者进入青春期,Hif-1α的下调可能导致心脏代谢的改变,这与CH不相容,并可能导致心脏功能障碍。青春期以激素变化为特征,这与IR增加有关。虽然青春期IR可以显著减少外周血糖的使用,但评估其对心血管健康影响的数据有限。在本研究中,我们通过表明青春期IR可抑制心肌HIF-1α信号传导,从而导致心脏对CH的代谢适应紊乱来填补这一空白。这与先前的研究一致,该研究显示IR可减少糖尿病大鼠的HIF-1α积累并损害心肌对缺氧刺激的反应。总之,这些结果强调胰岛素信号在调节HIF-1α介导的细胞缺氧反应中起着重要作用。然而,以前的研究强调了miRNA在CH下HIF-1α调节中的作用,这似乎与我们的研究结果不一致。事实上,我们的研究不仅关注CH下的HIF-1α信号传导,还关注IR背景。这表明,CH下HIF-1α的调节可能与缺氧途径以外的信号途径有关,表明HIF-1α的调控高度依赖于环境,并可能同时受到其他全身病理变化的影响。
在我们的研究中,吡格列酮显著降低缺氧大鼠的青春期IR并维持心肌HIF-1α信号,从而恢复心脏适应性代谢并预防心功能不全。这一发现对未手术的CCHD患者具有重要的临床意义,因为随着年龄的增长,发生心力衰竭的风险会显著增加,目前很少有治疗方法可以减缓这种进展。在过去5年中,吡格列酮因其安全性和广泛的临床益处而经历了临床复兴。在糖尿病患者中,吡格列酮的使用与降低心肌IR、增加葡萄糖使用和改善左心室功能有关。未来,吡格列酮的疗效还需要在CCHD患者的临床试验中进一步验证。
这项研究有一些局限性。首先,人类研究的样本量相对较小。有必要对更多CCHD患者进行研究来证实我们的结论。其次,我们的动物模型没有捕捉到CCHD患者的结构异常。它们是否与CCHD相关心力衰竭中的心脏适应不良代谢有关尚需进一步研究。最后,CCHD患者右心室进行性功能障碍也可能影响右心房代谢。在未来的研究中,通过心导管术收集左心室标本可能进一步证实我们的结论。







